Dælur

From
Jump to: navigation, search

Dælur eru af ýmsum gerðum og valdar eftir hlutverki. Sumar dælur þurfa bara að vera í gangi á meðan aðrar dælur þurfa að halda ákveðnum þrýstingi eða þjóna öðrum sérstökum hlutverkum. Þegar stýrikerfi fyrir dælur er hannað er lykilatriði að nákvæm gerð dælunnar sé þekkt, bæði til þess að aflfæðing sé rétt og til þess að stýring sé rétt hönnuð. Sem sagt: Áður en hægt er að ljúka hönnun stjórnskáps þurfa tækjablöð og tengimyndir fyrir hverja dælu að liggja fyrir


Miðstöðvardælur

Einföldustu dælurnar eru stundum kallaðar miðstöðvardælur. Slíkar dælur dæla einfaldlega vökva frá einum stað til annars, þær snúast stöðugt á sama hraða og taka ekkert tillit til þrýstings í lögnum. Þessar dælur eru notaðar þar sem ljóst er að vökvarásin breytist lítið sem ekkert, þ.e. að rásin sé opin og að vökvi geti alltaf streymt. Miðstöðvardælur eru valdar út frá þeim afköstum sem þarf í kerfinu og stilltar samkvæmt því.

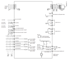
Í stjórntöflu er gjarnan settur upp mótorvarrofi og spólurofi. Spólurofinn gefur spennu út á dæluna og mótorvarrofinn er stilltur til að vakta straum og rjúfa kraftrásina ef straumur fer yfir innstillt mörk, ef ójafnvægi verður á fösum eða skammhlaup í rásinni. Best er að vakta NC vöktunarsnertu mótorvarrofa þannig að snertan gefi merki (lokuð snerta) þegar rofinn er inni.


Snjalldælur

Fullkomnari dælur má kalla snjalldælur. Þær eru með innbyggðri stýringu og geta haldið halda ákveðnum þrýstingi, lyftihæð eða flæði þegar þær ganga. Snjalldælur eru yfirleitt með rafeindastýringu og hægt er að ræsa þær með því að slaufa inngangsmerki á tengibretti. Einnig er hægt að vakta bilun dælunnar með því að tengjast spennufríum liðaútgangi á tengibretti. Þá ber að athuga stillingar inn- og útganga þannig að þeir þjóni þeim tilgangi sem til er ætlast. Einnig þarf að stilla dæluna í samræmi við lagnahönnun, þ.e. að hún keyri á réttum þrýstingi.

Sumar snjalldælur mega ganga þurrar, þ.e. án þess að vökvi sé til staðar, sumar stoppa sjálfkrafa þegar þær skynja ekki vökva og enn aðrar keyra þar til þær eru stöðvaðar en geta skemmst ef þær keyra þurrar. Mikilvægt er að þekkja hegðun hverrar einstakrar dælu.

Í stjórnskáp er gjarnan sett upp sjálfvar og hjálparliði fyrir hverja dælu. Sjálfvarið ver rafstrenginn fyrir yfirálagi og nýtist til að taka spennu af dælunni þegar þjónustu er þörf. Hjálparliðinn gefur út spennufría snertu til dælunnar til að ræsa hana. Best er að vakta NC vöktunarsnertu á bilunarmerki þannig að snertan gefi merki (lokuð snerta) þegar dælan er í lagi. Með því að vakta NC snertu er nefnilega líka komin vöktun á stýristreng og tengingum.


Hraðastýrðar dælur

Þar sem þörf er á sveigjanleika í dælustýringu eru gjarnan settar upp hraðastýrðar dælur. Þessar dælur eru oftast þriggja fasa og keyra á hraðabreyti. Með slíkri uppsetningu er hægt að nota fjölbreyttar leiðir til hraðastýringar, t.d. með þrýstinema eða flæðinema í vökvarás eða hæðarnema í tanki. Það er hægt að láta dælu bregðast við mælingum í kerfinu sem dælan getur ekki mælt sjálf. Í stjórnskápnum er oft sett upp sjálfvar fyrir hraðabreytinn og hjálparliði til að gefa ræsimerki til hraðabreytisins. Ákjósanlegt er að leggja skermaðan 6-leiðara frá stjórnskáp til hraðabreytis (ræsimerki, bilunarmerki, hraðastýring). Einnig er hægt að stýra flestum hraðabreytum með gagnasamskiptum s.s. Modbus en stýriaðferð þarf að ákveða í samráði við stjórnkerfisverktaka.

Best er að vakta NC vöktunarsnertu á bilunarmerki hraðabreytisins þannig að snertan gefi merki (lokuð snerta) þegar hraðabreytirinn er í lagi. Með því að vakta NC snertu er nefnilega líka komin vöktun á stýristreng og tengingum.